add to favorites contacts sitemap
REPAIR MAINTENANCE OPERATION OF MOTOR VEHICLES
Volkswagen Touareg (from 2003 to 2006, the year of issue)

general info. full specifications. diagnostics. hints. tips. tricks
Volkswagen Touareg
Home
 
Volkswagen
Touareg
Operation and maintenance of car
Engine
Transmission
-speed automatic transmission 09D
Check the torque converter
Manual transmission and transfer case 08D E473
Marking the transfer case
Marking the front of the main transfer
Marking the back of the main transfer
General information
Electrical / electronic components and fitting locations to dropbox
Removal and installation of the management body transfer case E473
Removing and installing transfer case control unit J646
Remove the transfer case
Install the transfer case
Laying the ventilation tube to dropbox
Replacing the rubber bearing bracket Transmission
Checking the oil level in the transfer case
Removing and installing sealing ring flange PTO / PTO drive shaft and motor transfer case
Changing the O-ring flange PTO / rear propeller shaft (transfer box set)
Removing the motor transfer case V253
Installing the motor transfer case V253
Checking the oil level in the main transmission of the front axle
The propeller shaft
Drive Train
Tables
Chassis
Steering Gear
Brakes
Onboard electric
Body
diagrams
 


Hit Counter by Digits


print page printable version

Removing and installing sealing ring flange PTO / PTO drive shaft and motor transfer case



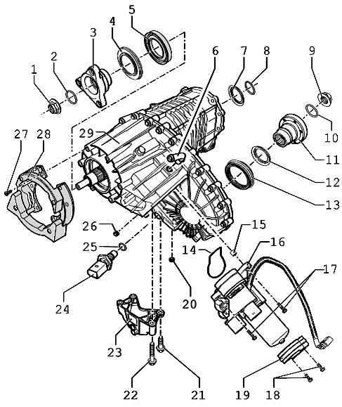
The components of the transfer case
Fig. 3.107. The components of the transfer case 1 - nut 130 Nm; 2 - O-ring; 3 - a flange PTO; 4 - Metal Bellow; 5 - O-ring; 6 - ventilation tube; 7 - a sealing ring of a primary shaft; 8 - O-ring; 9 - nut 130 Nm; 10 - O-ring; 11 - flange PTO; 12 - Metal Bellow; 13 - a sealing ring; 14 - O-ring; 15 - mounting sleeve; 16 - electric transfer case; 17 - bolt 27 Nm; 18 - bolt 14 Nm; 19 - a collar; 20 - Oil drain plug, 20 Nm; 21 - a bolt, 20 Nm; 22 - bolt 20 Nm; 23 - the console; 24 - oil temperature sensor 17 Nm; 25 - a sealing ring; 26 - a bolt hole for the Gulf oil 20 Nm; 27 - bolt 32 Nm; 28 - damper; 29 - transfer case


Install the transfer case on the pasteboard
Fig. 3.108. Install the transfer case on the pasteboard


Secure transfer case to the mounting stand with screws (Fig. 3.108).

Pulling out of the anther
Fig. 3.109. Pulling out of the anther


Extract the metal bellow (Fig. 3.109).
A - puller 22-115 mm, for example, Kukko 17/2.

Pressing anther
Fig. 3.110. Pressing anther


Press in the metal bellow But until it stops (Fig. 3.110).
Remove the O-ring flange PTO / rear propeller shaft.

Removing the O-ring flange PTO / rear propeller shaft
Fig. 3.111. Removing the O-ring flange PTO / rear propeller shaft


Figure 3.111 shows the removal of the O-ring flange PTO / rear propeller shaft.
Progress on removal of the O-ring flange PTO / front propeller shaft is similar.

Pressing the O-ring flange PTO / rear propeller shaft
Fig. 3.112. Pressing the O-ring flange PTO / rear propeller shaft


Fitting the seal ring flange PTO / rear propeller shaft (Fig. 3.112).
Fill the space between working with the dust and sealing lips half with grease G 052 128 A1.
Install O-ring into the groove of the input shaft.
Press in the metal bellow But until it stops (Fig. 3.110).
Fitting the seal ring flange PTO / front propeller shaft.
Fill the space between working with the dust and sealing lips half with grease G 052 128 A (Fig. 3.112).
Remove the vent pipe A.
Insert mandrel with O 5 mm hole in the vent tube.

Removing the vent tube from the transfer case
Fig. 3.113. Removing the vent tube from the transfer case


Moving A vent tube in the direction of the arrow, at the same time lift it with a screwdriver and remove the C vent tube from the transfer case (Fig. 3.113).

Pressing the ventilation tube
Fig. 3.114. Pressing the ventilation tube


Fitting the vent tube (Fig. 3.114).
Lubricate before pressing the ventilation tube nail fixing Loctite 648.
A method of repair when replacing the motor transfer case V253 and faulty oil temperature sensor G8

Oil temperature sensor
Fig. 3.115. Oil temperature sensor


When replacing the motor transfer case V253 and failure oil temperature sensor 4 is necessary, replace the oil temperature sensor (with O-ring 3) through the drain plug 1 with O-ring 2 (Fig. 3.115).
Dismantling harness the oil temperature sensor G8 takes place in the following order.
Remove the holder 1 Plug motor transfer case, this unscrew bolts.

10-pin connector
Fig. 3.116. 10-pin connector


Remove the 10-pin connector 2 from the holder (Fig. 3.116).
Remove the wires 1 and 2 of the 10-pin connector with a suitable tool set for repair of cable VAS 1978.

Harness and opening the 10-pin connector
Fig. 3.117. Harness and opening the 10-pin connector


Disconnect the wiring harness 3 oil temperature sensor (Fig. 3.117).
Close the holes for the wires 10-pin connector 1 and 2 with a suitable plug.
Changing the O-ring flange PTO / front propeller shaft (transfer box set)
Withdrawal
Remove the front driveshaft.

Fixing counter support
Fig. 3.118. Fixing counter support


Secure counter support 3145 2 M10x25 bolts on the flange PTO (Fig. 3.118).
Loosen flange nuts PTO.
Remove the flange PTO.
Remove the seal ring with a general purpose tool VW 771 and stripper VW 771/37.
Clean the threads of the screws.

Setting
Fill the space between working with the dust and sealing lips half with grease G 052 128 A1.
Fitting the new sealing ring to the end, it does not distort it (Fig. 3.112).
Install flange PTO.

The new O-ring
Fig. 3.119. The new O-ring


The new O-ring in the transmission oil to moisten and set (Fig. 3.119).
Grease the threads of the new screws nail fixing Loctite 648.
New flange nuts PTO screw tightening torque (Fig. 3.118).
Fasten the nuts on the specified places (eg mandrel).

Fixing nuts on the flange PTO / rear propeller shaft
Fig. 3.120. Fixing nuts on the flange PTO / rear propeller shaft


The figure shows the fastening nuts on the flange PTO / rear propeller shaft (Fig. 3.120).
Install the front propeller shaft.
Check the oil level in the transfer case
Torque: flange nuts PTO to PTO 130 Nm




« previos page
Checking the oil level in the transfer case
next page »
Changing the O-ring flange PTO / rear propeller shaft (transfer box set)

Copyright © 2010 AutoManuals.biz. Trademarks belong to their respective owners. All rights reserved.